内页banner

新闻中心

当前位置: 首页 > 新闻中心


联系我们Contact Us

营口市伟德国际1946燃气设备有限公司

公司地址:中国(辽宁)自由贸易试验区营口片区智发街西76号

咨询电话:15541709588(王震)

邮箱:www.ssl-water.com

网址:www.ssl-water.com

专业提供各行业涵盖现状解读、竞争分析、前景

作者:伟德国际victor1946
时间:2026-02-10
浏览:
来源:伟德国际1946官网

  液化天然气(Liquefied Natural Gas,简称LNG),主要成分是甲烷,被公认是地球上最干净的化石能源。无色、无味、无毒且无腐蚀性,其体积约为同量气态天然气体积的1/625,液化天然气的质量仅为同体积水的45%左右。

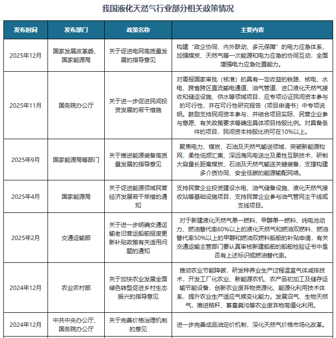
  为促进液化天然气行业高质量发展,我国陆续发布了多项政策,如2025年12月国家发展改革委、国家能源局发布《关于促进电网高质量发展的指导意见》构建“政企协同、内外联动、多元保障”的电力应急体系,加强煤炭、天然气等一次能源和电力应急的协同互动,全面增强电力应急处置能力。

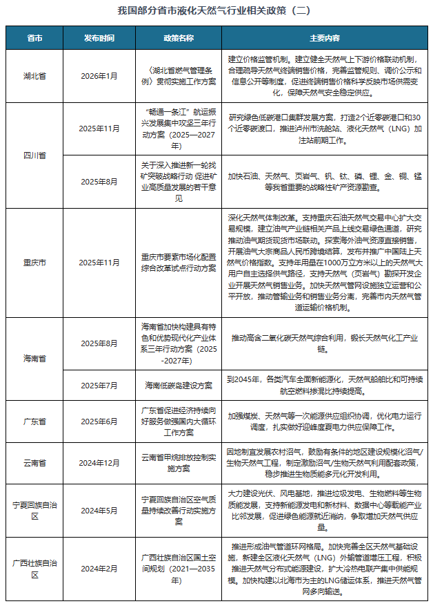
  我国各省市也积极响应国家政策规划,对各省市液化天然气行业的发展做出了具体规划,支持当地液化天然气行业稳定发展,比如四川省发布的《“畅通一条江”航运振兴发展集中攻坚三年行动方案(2025—2027年)》、重庆市发布的《重庆市要素市场化配置综合改革试点行动方案》。

  观研天下®专注行业分析十四年,专业提供各行业涵盖现状解读、竞争分析、前景研判、趋势展望、策略建议等内容的研究报告。更多本行业研究详见《中国液化天然气行业现状深度研究与投资前景预测报告(2026-2033年)》。